ruby 설치 이후 gem 모듈을 설치하는 레시피 예시이다.
- name : Install Ruby Gem (name={{gem_name}}, version={{gem_version}})
gem : name={{gem_name}}
version={{gem_version}}
state=present
ruby 설치 이후 gem 모듈을 설치하는 레시피 예시이다.
- name : Install Ruby Gem (name={{gem_name}}, version={{gem_version}})
gem : name={{gem_name}}
version={{gem_version}}
state=present
ansible에서 활용할 수 있는 git clone 레시피이다.
git clone 하려면 기본적으로 권한이 필요한다. public일 때는 이슈는 없지만 private일 때는 rsa 키가 필요하다.
github 키를 얻는다 (github.com에서 github 키를 얻는 방법은 https://github.com/KennethanCeyer/tutorial-git 참고)
private 키를 roles/files에 추가한다
- name: github 키를 복사
sudo: yes
copy: src=github_key dest={{ item }} mode=0600 group=www owner=www
with_items:
- /home/www/.ssh/github_key
- name: ansible-webserver 소스 복사
git:
repo: git@github.com:knight76/ansible-example.git
dest: "{{program_path}}/nsible-example"
force: yes
clone: yes
accept_hostkey: yes
key_file: /home/www/.ssh/github_key
netty 3를 netty4로 전환하다가.. 많이 부딪혔는데..
https://netty.io/wiki/new-and-noteworthy-in-4.0.html 문서를 참고해야 한다.
Netty.docs: New and noteworthy in 4.0
This document walks you through the list of notable changes and new features in the major Netty release to give you an idea to port your application to the new version. Project structure changes The package name of Netty has been changed from org.jboss.net
netty.io
예를 들면
- netty 3의 ChannelBuffer는 netty 4에서 ByteBuf로 변경되었다.
- ChannelBuffers.copiedBuffer는 Unpooled.copiedBuffer로 변경되었다.
(import io.netty.buffer.Unpooled)
- ChannelBuffer는 ByteBuf로 변경되었다.
linux, mac에서 마음대로 git clone https:// 사용 가능하다. 특히 젠킨스에서 많이 활용한다.
먼저 비밀 토큰을 생성한다.
https://help.github.com/en/articles/creating-a-personal-access-token-for-the-command-line
Creating a personal access token for the command line - GitHub Help
Creating a personal access token for the command line You can create a personal access token and use it in place of a password when performing Git operations over HTTPS with Git on the command line or the API. A personal access token is required to authent
help.github.com
그 다음 .netrc를 생성한다.
$ vi ~/.netrc
machine github.kakaocorp.com
login <비밀키>
잘 동작하는 볼 수 있다.

카프카 커넥트는 자체적인 메타 데이터 topic이 있다.
https://github.com/axbaretto/kafka/blob/master/connect/runtime/src/main/java/org/apache/kafka/connect/storage/KafkaOffsetBackingStore.java#L99
https://github.com/axbaretto/kafka/blob/master/connect/runtime/src/main/java/org/apache/kafka/connect/util/TopicAdmin.java#L208
버전 문제, 인증 문제, 타임 아웃 문제, 연결 문제등을 다루는데.. 이게 있어야 kafka connect가 동작되고 debezium이 동작된다.
debezium은 기본적으로 자체 replica 설정이 없다.
kafka broker 의 “default.replication.factor”를 읽고 저 정보가 없으면 1을 설정한다.
따라서 HA 기본 되는 테스트는 replication 설정을 제대로 받고 시작해야 되야 한다.
https://github.com/debezium/debezium/blob/v0.9.3.Final/debezium-core/src/main/java/io/debezium/relational/history/KafkaDatabaseHistory.java
debezium/debezium
Change data capture for a variety of databases. https://debezium.io Please log issues in our JIRA at https://issues.jboss.org/projects/DBZ/issues - debezium/debezium
github.com
https://github.com/debezium/debezium/blob/v0.9.3.Final/debezium-connector-mysql/src/main/java/io/debezium/connector/mysql/SourceInfo.java 에서는 debezium 메타 데이터를 나타난다.
ebezium의 history db topic은 io.debezium.relational.histor 패키지에서 담당한다.
기본은 kafka topic이지만 파일, 메모리(ReadWriteLock)로도 저장할 수 있다. 데이터베이스, 테이블에 대한 모든 DDL을 저장한다. 따라서 topic이 database, table 로 나눠서 생성된다. (우리가 앞으로 설정할 때 카프카 기본 설정이 매우 중요할 수 밖에 없다.. kafka broker 의 “default.replication.factor”를 읽고 저 정보가 없으면 1을 설정하기에..)
파티션은 1개짜리, Consumer와 Producer로 구성되어 있다.
데이터베이스, 테이블에 대한 history를 producer가 topic에 저장(storeRecords)하고,
저 topic을 읽으면(recoverRecords) DDL 데이터를 읽을 수 있다.
sink-spark-streaming을 개발하면서 실수한 부분은 history topic을 읽지 않고 data topic만 읽었다는 부분이다.
제대로 개발하려면 debezium lib만 import해서 함께 사용한다면 완벽한 Database Replication DB를 만들 수 있다.
debezium 기본값
DEFAULT_MAX_QUEUE_SIZE(max.queue.size) = 8192;
DEFAULT_MAX_BATCH_SIZE(max.batch.size)= 2048;
DEFAULT_POLL_INTERVAL_MILLIS(poll.interval.ms)= 500;
snapshot.delay.ms=0
debezium에서 snapshot 모드로 수억개의 테이블을 읽을 때, 언제마다 flush를 할까?
https://github.com/debezium/debezium/blob/master/debezium-connector-mysql/src/main/java/io/debezium/connector/mysql/SnapshotReader.java#L545
https://github.com/debezium/debezium/blob/master/debezium-connector-mysql/src/main/java/io/debezium/connector/mysql/AbstractReader.java#L251
https://github.com/debezium/debezium/blob/master/debezium-core/src/main/java/io/debezium/function/BufferedBlockingConsumer.java
https://github.com/debezium/debezium/blob/master/debezium-core/src/main/java/io/debezium/jdbc/JdbcConnection.java#L436
(코드 참 간결하고 예쁘다…)
=> select * from 테이블' 를 수행하고 row 데이터를 자바 큐에 저장하는데, 큐는 내부적으로 루프를 돌며 2048 (max.batch.size)만큼 읽은 후 kafka에 produce한다.
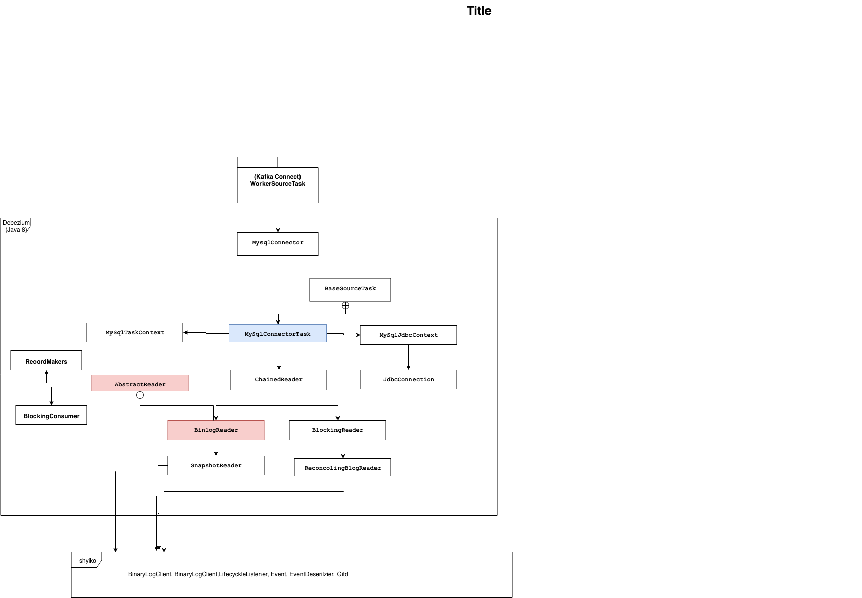
(kafka connect) org.apache.kafka.connect.runtime.WorkerSourceTask.execute -->
(debezium) 설정의 Connector인 io.debezium.connector.mysql.MySqlConnector를 찾는다.
taskClass()를 호출해 MySqlConnectorTask를 실행한다. 기본 디폴트로 MySqlConnectorTask의 start즉,
io.debezium.connector.common.BaseSourceTask.start()이 실행된다.
처음에 bin 로그를 읽는 작업은 MySqlConnectorTask에 담겨 있다….
snapshot 모드를 실행할 때 나오는 로그치다. 참고용으로 저장한다.
[2019-04-16 11:33:38,642] INFO Completed snapshot in 00:35:57.362 (io.debezium.connector.mysql.SnapshotReader:659)
[2019-04-16 11:33:38,809] INFO Transitioning from the snapshot reader to the binlog reader (io.debezium.connector.mysql.ChainedReader:199)
[2019-04-16 11:33:38,819] INFO GTID set purged on server: 9a227629-491c-11e9-ae9d-fa163ea8d9a7:1-74163567,b0be07a9-491c-11e9-ae12-fa163ec49735:1-13745 (io.debezium.connector.mysql.BinlogReader:299)
[2019-04-16 11:33:38,819] INFO Attempting to generate a filtered GTID set (io.debezium.connector.mysql.MySqlTaskContext:306)
[2019-04-16 11:33:38,819] INFO GTID set from previous recorded offset: 9a227629-491c-11e9-ae9d-fa163ea8d9a7:1-84617433,b0be07a9-491c-11e9-ae12-fa163ec49735:1-13745 (io.debezium.connector.mysql.MySqlTaskContext:307)
[2019-04-16 11:33:38,819] INFO GTID set available on server: 9a227629-491c-11e9-ae9d-fa163ea8d9a7:1-88280749,b0be07a9-491c-11e9-ae12-fa163ec49735:1-13745 (io.debezium.connector.mysql.MySqlTaskContext:314)
[2019-04-16 11:33:38,820] INFO Final merged GTID set to use when connecting to MySQL: 9a227629-491c-11e9-ae9d-fa163ea8d9a7:1-84617433,b0be07a9-491c-11e9-ae12-fa163ec49735:1-13745 (io.debezium.connector.mysql.MySqlTaskContext:335)
[2019-04-16 11:33:38,820] INFO Registering binlog reader with GTID set: 9a227629-491c-11e9-ae9d-fa163ea8d9a7:1-84617433,b0be07a9-491c-11e9-ae12-fa163ec49735:1-13745 (io.debezium.connector.mysql.BinlogReader:304)
[2019-04-16 11:33:38,820] INFO Creating thread debezium-mysqlconnector-test-binlog-client (io.debezium.util.Threads:263)
[2019-04-16 11:33:38,823] INFO Creating thread debezium-mysqlconnector-test-binlog-client (io.debezium.util.Threads:263)
Apr 16, 2019 11:33:38 AM com.github.shyiko.mysql.binlog.BinaryLogClient connect
INFO: Connected to cdc-test-slv.mydb.google.io:3306 at 9a227629-491c-11e9-ae9d-fa163ea8d9a7:1-84617433,b0be07a9-491c-11e9-ae12-fa163ec49735:1-13745 (sid:18405, cid:561)
[2019-04-16 11:33:38,913] INFO Connected to MySQL binlog at cdc-test-slv.mydb.google.io:3306, starting at GTIDs 9a227629-491c-11e9-ae9d-fa163ea8d9a7:1-84617433,b0be07a9-491c-11e9-ae12-fa163ec49735:1-13745 and binlog file ‘mysql-bin.000388’, pos=51906298, skipping 0 events plus 0 rows (io.debezium.connector.mysql.BinlogReader:970)
[2019-04-16 11:33:38,913] INFO Creating thread debezium-mysqlconnector-test-binlog-client (io.debezium.util.Threads:263)
→ bin 로그, GTID 값은 덤프후 새로 생성..
[2019-04-16 10:57:41,295] INFO Step 0: disabling autocommit and enabling repeatable read transactions (io.debezium.connector.mysql.SnapshotReader:198)
[2019-04-16 10:57:41,298] INFO Step 1: flush and obtain global read lock to prevent writes to database (io.debezium.connector.mysql.SnapshotReader:220)
[2019-04-16 10:57:41,313] INFO Step 2: start transaction with consistent snapshot (io.debezium.connector.mysql.SnapshotReader:239)
[2019-04-16 10:57:41,313] INFO Step 3: read binlog position of MySQL master (io.debezium.connector.mysql.SnapshotReader:691)
[2019-04-16 10:57:41,314] INFO using binlog ‘mysql-bin.000388’ at position ‘51906298’ and gtid ‘9a227629-491c-11e9-ae9d-fa163ea8d9a7:1-84617433,
b0be07a9-491c-11e9-ae12-fa163ec49735:1-13745’ (io.debezium.connector.mysql.SnapshotReader:703)
[2019-04-16 10:57:41,314] INFO Step 4: read list of available databases (io.debezium.connector.mysql.SnapshotReader:260)
[2019-04-16 10:57:41,315] INFO list of available databases is: [information_schema, mysql, performance_schema, sys, test, voucher] (io.debezium.connector.mysql.SnapshotReader:268)
[2019-04-16 10:57:41,315] INFO Step 5: read list of available tables in each database (io.debezium.connector.mysql.SnapshotReader:277)
[2019-04-16 10:57:41,318] INFO ‘mysql.columns_priv’ is filtered out, discarding (io.debezium.connector.mysql.SnapshotReader:298)
.... (모든 테이블 목록 출력)
\
[2019-04-16 10:57:41,333] INFO Step 6: generating DROP and CREATE statements to reflect current database schemas: (io.debezium.connector.mysql.SnapshotReader:368)
[2019-04-16 10:57:41,337] INFO SET character_set_server=utf8mb4, collation_server=utf8mb4_general_ci; (io.debezium.connector.mysql.SnapshotReader:833)
[2019-04-16 10:57:41,344] INFO Cluster ID: qhNIgHPxQ5aLflVfzbwd8g (org.apache.kafka.clients.Metadata:285)
[2019-04-16 10:57:41,350] INFO DROP TABLE IF EXISTS `voucher`.`b2b_order_snapshot_test` (io.debezium.connector.mysql.SnapshotReader:833)
[2019-04-16 10:57:41,351] INFO DROP DATABASE IF EXISTS `voucher` (io.debezium.connector.mysql.SnapshotReader:833)
[2019-04-16 10:57:41,353] INFO CREATE DATABASE `voucher` (io.debezium.connector.mysql.SnapshotReader:833)
[2019-04-16 10:57:41,354] INFO USE `voucher` (io.debezium.connector.mysql.SnapshotReader:833)
[2019-04-16 10:57:41,371] WARN Column is missing a character set: status VARCHAR(50) NOT NULL DEFAULT VALUE (io.debezium.connector.mysql.MySqlValueConverters:308)
[2019-04-16 10:57:41,371] WARN Using UTF-8 charset by default for column without charset: status VARCHAR(50) NOT NULL DEFAULT VALUE (io.debezium.connector.mysql.MySqlValueConverters:284)
[2019-04-16 10:57:41,372] WARN Column is missing a character set: receiver_type VARCHAR(30) NOT NULL DEFAULT VALUE (io.debezium.connector.mysql.MySqlValueConverters:308)
[2019-04-16 10:57:41,372] WARN Using UTF-8 charset by default for column without charset: receiver_type VARCHAR(30) NOT NULL DEFAULT VALUE (io.debezium.connector.mysql.MySqlValueConverters:284)
[2019-04-16 10:57:41,372] WARN Column is missing a character set: receiver_phone_token VARCHAR(200) DEFAULT VALUE (io.debezium.connector.mysql.MySqlValueConverters:308)
[2019-04-16 10:57:41,372] WARN Using UTF-8 charset by default for column without charset: receiver_phone_token VARCHAR(200) DEFAULT VALUE (io.debezium.connector.mysql.MySqlValueConverters:284)
[2019-04-16 10:57:41,374] WARN Column is missing a character set: created_by VARCHAR(45) NOT NULL DEFAULT VALUE (io.debezium.connector.mysql.MySqlValueConverters:308)
[2019-04-16 10:57:41,374] WARN Using UTF-8 charset by default for column without charset: created_by VARCHAR(45) NOT NULL DEFAULT VALUE (io.debezium.connector.mysql.MySqlValueConverters:284)
[2019-04-16 10:57:41,375] INFO CREATE TABLE `b2b_order_snapshot_test` (
`id` bigint(11) unsigned NOT NULL AUTO_INCREMENT,
`api_callback_url` varchar(200) DEFAULT NULL COMMENT ‘API ?? URL’,
`trace_id` varchar(100) DEFAULT NULL COMMENT ‘?? ID’,
[2019-04-16 10:57:41,385] INFO Step 7: releasing global read lock to enable MySQL writes (io.debezium.connector.mysql.SnapshotReader:431)
[2019-04-16 10:57:41,387] INFO Step 7: blocked writes to MySQL for a total of 00:00:00.074 (io.debezium.connector.mysql.SnapshotReader:437)
[2019-04-16 10:57:41,387] INFO Step 8: scanning contents of 1 tables while still in transaction (io.debezium.connector.mysql.SnapshotReader:452)
[2019-04-16 10:57:41,391] INFO Step 8: - scanning table ‘voucher.b2b_order_snapshot_test’ (1 of 1 tables) (io.debezium.connector.mysql.SnapshotReader:498)
[2019-04-16 11:33:38,642] INFO Step 8: scanned 75237376 rows in 1 tables in 00:35:57.255 (io.debezium.connector.mysql.SnapshotReader:567)
[2019-04-16 11:33:38,642] INFO Step 9: committing transaction (io.debezium.connector.mysql.SnapshotReader:598)]
https://github.com/debezium/debezium/blob/master/debezium-connector-mysql/src/main/java/io/debezium/connector/mysql/MySqlConnector.java
아주 간단한 구조로 되어 있어 pooling이나 failover에 적합한 코드로 개발된 것이 아니다.
그러나 mha에 대한 DB gtid를 저장할 수 있다… switching/failover에 대해 db 정보를 Map으로 관리한다.
https://github.com/debezium/debezium/blob/master/debezium-connector-mysql/src/main/java/io/debezium/connector/mysql/GtidSet.java
debezium/debezium
Change data capture for a variety of databases. https://debezium.io Please log issues in our JIRA at https://issues.jboss.org/projects/DBZ/issues - debezium/debezium
github.com
sbt-spark을 개발하면서 중복 라이브러는 다음과 같이 사용했다.
sbt의 Merge 전략을 다음과 같이 변경했다.
assemblyMergeStrategy in assembly := {
case “META-INF/services/org.apache.spark.sql.sources.DataSourceRegister” => MergeStrategy.concat
case PathList(“META-INF”, “services”, “org.apache.hadoop.fs.FileSystem”) => MergeStrategy.filterDistinctLines
case “application.conf” => MergeStrategy.concat
case PathList(“META-INF”, xs @ _*) => MergeStrategy.discard
case x => MergeStrategy.first
}
schema registry 에서 사용하는 _schemas 에는 다음 정보가 저장되어 있다.
$ /usr/local/confluent-5.1.2/bin/kafka-console-consumer --bootstrap-server kafka-test01.google.io:9092,kafka-test02.google.io:9092,kafka-test03.google.io:9092 --from-beginning --topic _schemas1
{“subject”:“test-key”,“version”:1,“id”:1,“schema”:“{\“type\“:\“record\“,\“name\“:\“SchemaChangeKey\“,\“namespace\“:\“io.debezium.connector.mysql\“,\“fields\“:[{\“name\“:\“databaseName\“,\“type\“:\“string\“}],\“connect.name\“:\“io.debezium.connector.mysql.SchemaChangeKey\“}”,“deleted”:false}
{“subject”:“test-value”,“version”:1,“id”:2,“schema”:“{\“type\“:\“record\“,\“name\“:\“SchemaChangeValue\“,\“namespace\“:\“io.debezium.connector.mysql\“,\“fields\“:[{\“name\“:\“source\“,\“type\“:{\“type\“:\“record\“,\“name\“:\“Source\“,\“fields\“:[{\“name\“:\“version\“,\“type\“:[\“null\“,\“string\“],\“default\“:null},{\“name\“:\“connector\“,\“type\“:[\“null\“,\“string\“],\“default\“:null},{\“name\“:\“name\“,\“type\“:\“string\“},{\“name\“:\“server_id\“,\“type\“:\“long\“},{\“name\“:\“ts_sec\“,\“type\“:\“long\“},{\“name\“:\“gtid\“,\“type\“:[\“null\“,\“string\“],\“default\“:null},{\“name\“:\“file\“,\“type\“:\“string\“},{\“name\“:\“pos\“,\“type\“:\“long\“},{\“name\“:\“row\“,\“type\“:\“int\“},{\“name\“:\“snapshot\“,\“type\“:[{\“type\“:\“boolean\“,\“connect.default\“:false},\“null\“],\“default\“:false},{\“name\“:\“thread\“,\“type\“:[\“null\“,\“long\“],\“default\“:null},{\“name\“:\“db\“,\“type\“:[\“null\“,\“string\“],\“default\“:null},{\“name\“:\“table\“,\“type\“:[\“null\“,\“string\“],\“default\“:null},{\“name\“:\“query\“,\“type\“:[\“null\“,\“string\“],\“default\“:null}],\“connect.name\“:\“io.debezium.connector.mysql.Source\“}},{\“name\“:\“databaseName\“,\“type\“:\“string\“},{\“name\“:\“ddl\“,\“type\“:\“string\“}],\“connect.name\“:\“io.debezium.connector.mysql.SchemaChangeValue\“}”,“deleted”:false}
{“subject”:“user-key”,“version”:1,“id”:3,“schema”:“{\“type\“:\“record\“,\“name\“:\“Key\“,\“namespace\“:\“test.test.user\“,\“fields\“:[{\“name\“:\“id\“,\“type\“:\“long\“}],\“connect.name\“:\“test.test.user.Key\“}”,“deleted”:false}
{“subject”:“user-value”,“version”:1,“id”:4,“schema”:“{\“type\“:\“record\“,\“name\“:\“Envelope\“,\“namespace\“:\“test.test.user\“,\“fields\“:[{\“name\“:\“before\“,\“type\“:[\“null\“,{\“type\“:\“record\“,\“name\“:\“Value\“,\“fields\“:[{\“name\“:\“id\“,\“type\“:\“long\“},{\“name\“:\“username\“,\“type\“:[\“null\“,\“string\“],\“default\“:null},{\“name\“:\“vin\“,\“type\“:[\“null\“,\“string\“],\“default\“:null},{\“name\“:\“address\“,\“type\“:[\“null\“,\“string\“],\“default\“:null}],\“connect.name\“:\“test.test.user.Value\“}],\“default\“:null},{\“name\“:\“after\“,\“type\“:[\“null\“,\“Value\“],\“default\“:null},{\“name\“:\“source\“,\“type\“:{\“type\“:\“record\“,\“name\“:\“Source\“,\“namespace\“:\“io.debezium.connector.mysql\“,\“fields\“:[{\“name\“:\“version\“,\“type\“:[\“null\“,\“string\“],\“default\“:null},{\“name\“:\“connector\“,\“type\“:[\“null\“,\“string\“],\“default\“:null},{\“name\“:\“name\“,\“type\“:\“string\“},{\“name\“:\“server_id\“,\“type\“:\“long\“},{\“name\“:\“ts_sec\“,\“type\“:\“long\“},{\“name\“:\“gtid\“,\“type\“:[\“null\“,\“string\“],\“default\“:null},{\“name\“:\“file\“,\“type\“:\“string\“},{\“name\“:\“pos\“,\“type\“:\“long\“},{\“name\“:\“row\“,\“type\“:\“int\“},{\“name\“:\“snapshot\“,\“type\“:[{\“type\“:\“boolean\“,\“connect.default\“:false},\“null\“],\“default\“:false},{\“name\“:\“thread\“,\“type\“:[\“null\“,\“long\“],\“default\“:null},{\“name\“:\“db\“,\“type\“:[\“null\“,\“string\“],\“default\“:null},{\“name\“:\“table\“,\“type\“:[\“null\“,\“string\“],\“default\“:null},{\“name\“:\“query\“,\“type\“:[\“null\“,\“string\“],\“default\“:null}],\“connect.name\“:\“io.debezium.connector.mysql.Source\“}},{\“name\“:\“op\“,\“type\“:\“string\“},{\“name\“:\“ts_ms\“,\“type\“:[\“null\“,\“long\“],\“default\“:null}],\“connect.name\“:\“test.test.user.Envelope\“}”,“deleted”:false}
-----
스키마 변경이 바뀌는 시점은 alter 문이 실행될 때가 아닌 alter 이후에 데이터가 들어오는 정보가 있을 때 변경된다.
{“subject”:“user-value”,“version”:2,“id”:5,“schema”:“{\“type\“:\“record\“,\“name\“:\“Envelope\“,\“namespace\“:\“test.test.user\“,\“fields\“:[{\“name\“:\“before\“,\“type\“:[\“null\“,{\“type\“:\“record\“,\“name\“:\“Value\“,\“fields\“:[{\“name\“:\“id\“,\“type\“:\“long\“},{\“name\“:\“username\“,\“type\“:[\“null\“,\“string\“],\“default\“:null},{\“name\“:\“vin\“,\“type\“:[\“null\“,\“string\“],\“default\“:null},{\“name\“:\“address\“,\“type\“:[\“null\“,\“string\“],\“default\“:null},{\“name\“:\“aaaaa\“,\“type\“:[\“null\“,\“string\“],\“default\“:null}],\“connect.name\“:\“test.test.user.Value\“}],\“default\“:null},{\“name\“:\“after\“,\“type\“:[\“null\“,\“Value\“],\“default\“:null},{\“name\“:\“source\“,\“type\“:{\“type\“:\“record\“,\“name\“:\“Source\“,\“namespace\“:\“io.debezium.connector.mysql\“,\“fields\“:[{\“name\“:\“version\“,\“type\“:[\“null\“,\“string\“],\“default\“:null},{\“name\“:\“connector\“,\“type\“:[\“null\“,\“string\“],\“default\“:null},{\“name\“:\“name\“,\“type\“:\“string\“},{\“name\“:\“server_id\“,\“type\“:\“long\“},{\“name\“:\“ts_sec\“,\“type\“:\“long\“},{\“name\“:\“gtid\“,\“type\“:[\“null\“,\“string\“],\“default\“:null},{\“name\“:\“file\“,\“type\“:\“string\“},{\“name\“:\“pos\“,\“type\“:\“long\“},{\“name\“:\“row\“,\“type\“:\“int\“},{\“name\“:\“snapshot\“,\“type\“:[{\“type\“:\“boolean\“,\“connect.default\“:false},\“null\“],\“default\“:false},{\“name\“:\“thread\“,\“type\“:[\“null\“,\“long\“],\“default\“:null},{\“name\“:\“db\“,\“type\“:[\“null\“,\“string\“],\“default\“:null},{\“name\“:\“table\“,\“type\“:[\“null\“,\“string\“],\“default\“:null},{\“name\“:\“query\“,\“type\“:[\“null\“,\“string\“],\“default\“:null}],\“connect.name\“:\“io.debezium.connector.mysql.Source\“}},{\“name\“:\“op\“,\“type\“:\“string\“},{\“name\“:\“ts_ms\“,\“type\“:[\“null\“,\“long\“],\“default\“:null}],\“connect.name\“:\“test.test.user.Envelope\“}”,“deleted”:false}
alter add column 후 데이터 입력 => schema1에 저장
alter drop column 후 데이터 입력 -> schema1에 반영되지 않는다.
ALTER TABLE `test`.`user`
ADD COLUMN `xxx` VARCHAR(45) NULL AFTER `address`;
추가하면.
history topic에는 다음이 추가된다.
{
“source” : {
“server” : “test”
},
“position” : {
“ts_sec” : 1554888803,
“file” : “mysql-bin.000022”,
“pos” : 38264335,
“gtids” : “9a227629-491c-11e9-ae9d-fa163ea8d9a7:1-1656775,b0be07a9-491c-11e9-ae12-fa163ec49735:1-13745",
“server_id” : 1944318
},
“databaseName” : “”,
“ddl” : “ALTER TABLE `test`.`user` \nADD COLUMN `xxx` VARCHAR(45) NULL AFTER `address`”
}
— 다음과 같이 수행하면..
ALTER TABLE `test`.`user`
DROP COLUMN `xxx`;
history topic에 다음이 전달된다.
{
“source” : {
“server” : “test”
},
“position” : {
“ts_sec” : 1554888844,
“file” : “mysql-bin.000022”,
“pos” : 38264514,
“gtids” : “9a227629-491c-11e9-ae9d-fa163ea8d9a7:1-1656776,b0be07a9-491c-11e9-ae12-fa163ec49735:1-13745",
“server_id” : 1944318
},
“databaseName” : “”,
“ddl” : “ALTER TABLE `test`.`user` \nDROP COLUMN `xxx`”
}